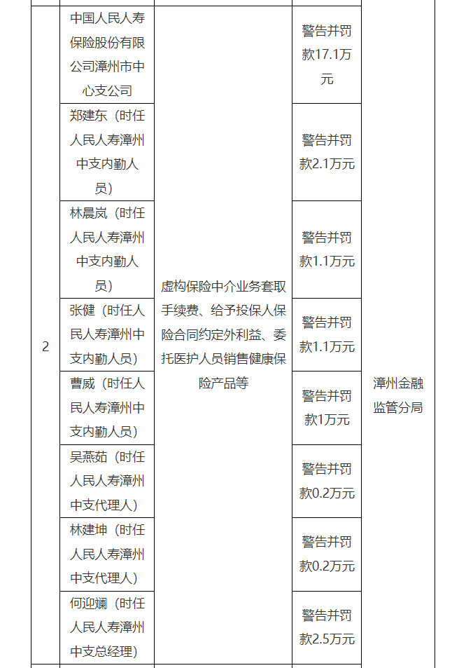
9月1日,中国人民人寿保险股份有限公司漳州市中心支公司,因存在虚构保险中介业务以套取手续费、给予投保人保险合同约定之外的利益,以及委托医护人员销售健康保险产品等违规行为,被漳州金融监管分局予以警告处分,并被处以 17.1 万元的罚款。

与此同时,相关责任人员也受到了相应处罚:
郑建东,时任人民人寿漳州中支内勤人员,被漳州金融监管分局警告并罚款 2.1 万元;
林晨岚,时任人民人寿漳州中支内勤人员,被漳州金融监管分局警告并罚款 1.1 万元;
张健,时任人民人寿漳州中支内勤人员,被漳州金融监管分局警告并罚款 1.1 万元;
曹威,时任人民人寿漳州中支内勤人员,被漳州金融监管分局警告并罚款 1 万元;
吴燕茹,时任人民人寿漳州中支代理人,被漳州金融监管分局警告并罚款 0.2 万元;
林建坤,时任人民人寿漳州中支代理人,被漳州金融监管分局警告并罚款 0.2 万元;
何迎斓,时任人民人寿漳州中支总经理,被漳州金融监管分局警告并罚款 2.5 万元。
此外,中国人民人寿保险股份有限公司重庆市南川区支公司,依据涪金管罚决字〔2025〕1 号文件,因其保险代理人培训管理不规范,被涪陵金融监管分局警告并罚款 1 万元。

该公司时任经理刘松林,同样因保险代理人培训管理不规范问题,被警告并罚款 1 万元。
作者:金言
数据来源:国家金融监督管理总局官网
广告
广告
广告