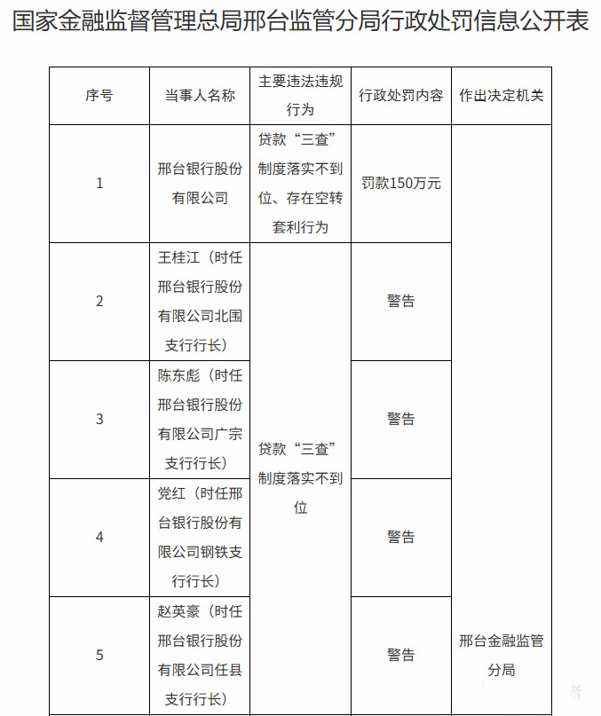
5月14日,邢台金融监管分局行政处罚信息公开表显示,邢台银行因贷款“三查”制度落实不到位、存在空转套利行为被罚款150万元。

因贷款“三查”制度落实不到位,王桂江(时任邢台银行北围支行行长)、陈东彪(时任邢台银行广宗支行行长)、党红(时任邢台银行钢铁支行行长)、赵英豪(时任邢台银行任县支行行长)四人受到警告。

因存在空转套利行为,胡会英(时任邢台银行南和支行行长)、薛清泉(时任邢台银行衡水分行营业部总经理)、申新科(时任邢台银行邢襄支行行长)、王健(时任邢台银行邯郸光明支行行长)四人受到警告。

此外,邢台银行还因贷款风险分类不准确、不良贷款管理不审慎被罚款285万元,赵丽辉(时任邢台银行股份有限公司风险管理部总经理)被罚款5万元。

邢台银行小企业信贷中心也受到处罚。由于异地非持牌机构在规定时限内整改不到位,邢台银行小企业信贷中心被罚款30万元,赵丛(时任邢台银行股份有限公司小企业信贷中心总经理)受到警告。
数据显示,截至2024年末,邢台银行在邢台、邯郸、衡水、保定和廊坊设有87家支行,客户数达到282万户。
截至2024年末,该行各项存款余额1498.34亿元,较上年增加163.53亿元,其中,储蓄存款余额突破千亿元,达到1110.73亿元;各项贷款余额975.41亿元,较上年增加93.09亿元。
作者:金言
广告
广告
广告