5月30日,据商洛金融监管分局行政处罚信息公开表显示,中国平安财产保险股份有限公司(下简称“平安产险”)商洛中心支公司因未严格执行经批准或者备案的保险条款和保险费率被罚款11万元。
同时,时任平安产险商洛中心支公司个代业务部城市经理张伟因未严格执行经批准或者备案的保险条款和保险费率,被警告,并处罚款1.1万元。
平安产险连续数月罚单不断。
4月,平安产险山西分公司因存在三项违法违规行为被罚款66万元,分别是未按照规定使用经备案的保险条款、保险费率;虚列费用套取资金;跨省承保安责险业务。
平安产险山西分公司两名负责人被警告并罚款。其中时任团体财意健险部副经理(主持工作)杜允杰因未按照规定使用经备案的保险费率被警告,并处罚款1万元;时任团体财意健险部负责人赵建伟因未按照规定使用经备案的保险条款、保险费率;虚列费用套取资金;跨省承保安责险业务被警告,并处罚款12.5万元。
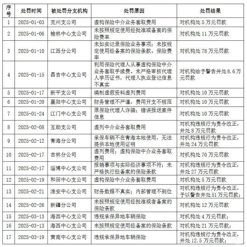
2025年1月至3月,平安产险受到国家金融监督管理总局派出机构处罚17 家次,本季度累计罚款367.1万。

作者:金言
广告
广告
广告