近日,国家金融监督管理总局网站发布的行政处罚信息公开表(莆金监罚决字〔2024〕9号)显示,因财务数据不真实;虚构保险中介业务套取费用,国家金融监督管理总局莆田监管分局对阳光财产保险股份有限公司莆田中心支公司合计处以32.8万元罚款。

对施佩蓉(时任阳光财产保险股份有限公司莆田中心支公司副总经理(主持工作))给予警告,并处1.8万元罚款;对林子协(时任阳光财产保险股份有限公司莆田中心支公司总经理)给予警告,并处2.1万元罚款;对魏文禄(时任阳光财产保险股份有限公司莆田中心支公司副总经理(主持工作))给予警告,并处1.7万元罚款;对王强(时任阳光财产保险股份有限公司莆田中心支公司车商部负责人)给予警告,并处3.8万元罚款;对李伟(时任阳光财产保险股份有限公司莆田中心支公司综拓业务部经理)给予警告,并处1万元罚款。
据了解,2023年12月份以来,阳光财险多家支公司因违法违规行为被监管部门处罚。
5月17日,国家金融监督管理总局大理监管分局发布行政处罚信息显示,阳光财产保险股份有限公司大理中心支公司因编制虚假财务资料套取费用等收到警告并处罚款31.5万元。具体来看,违法违规事实为:编制虚假财务资料套取费用;未按照规定使用经备案的保险条款;换领保险许可证未按规定进行公告。

今年4月,阳光财产保险股份有限公司威海中心支公司(以下简称“阳光财险威海中支”)涉及未严格执行报备的保险条款费率、虚挂中介业务套取费用等问题,阳光财险威海中支及主要负责人被罚17万元。
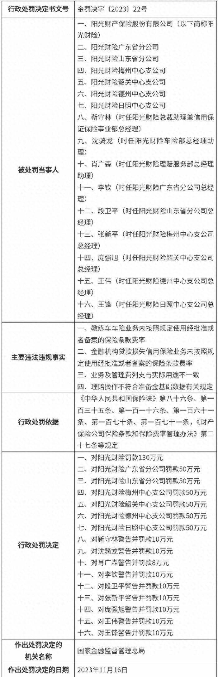
2023年12月1日,国家金融监管总局披露行政处罚决定书,对阳光财产保险股份有限公司及其6家分支机构共处罚款430万元。

经查,阳光财产保险股份有限公司存在以下违法违规事实:一、教练车车险业务未按照规定使用经批准或者备案的保险条款费率;二、金融机构贷款损失信用保险业务未按照规定使用经批准或者备案的保险条款费率;三、业务及管理费列支与实际用途不一致;四、理赔操作不符合准备金基础数据有关规定。
根据相关规定,国家金融监管总局对阳光财险处罚款130万元,对阳光财险广东省分公司、阳光财险山东省分公司、阳光财险梅州中心支公司、阳光财险韶关中心支公司、阳光财险德州中心支公司、阳光财险日照中心支公司分别处罚款50万元;对靳守林、沈骑龙、李钦、段卫平、张新平、庞强旭、王伟、王锋均予以警告并罚款10万元,对肖广森予以警告并罚款8万元。
来源:国家金融监督管理总局
广告
广告
广告