近日,国家金融监督管理总局山东监管局公示的行政处罚决定书(菏金罚决字〔2024〕26号)显示,中国平安财产保险股份有限公司菏泽中心支公司因未如实记录保险业务事项、给予投保人保险合同约定以外利益、利用个人保险代理人以虚构保险中介业务方式套取费用、未按规定使用经备案保险条款费率,依据《中华人民共和国保险法》第八十六条、第一百一十六条、第一百三十五条、第一百六十一条、第一百七十条,被罚款35万元。

同日公示的行政处罚决定书(菏金罚决字〔2024〕27号)显示,周国栋,时任中国平安财产保险股份有限公司菏泽中心支公司团体业务销售总监,对中国平安财产保险股份有限公司菏泽中心支公司未如实记录保险业务事项、给予投保人保险合同约定以外利益、利用个人保险代理人以虚构保险中介业务方式套取费用、未按规定使用经备案保险条款费率行为负有责任,被警告并处罚款4万元。

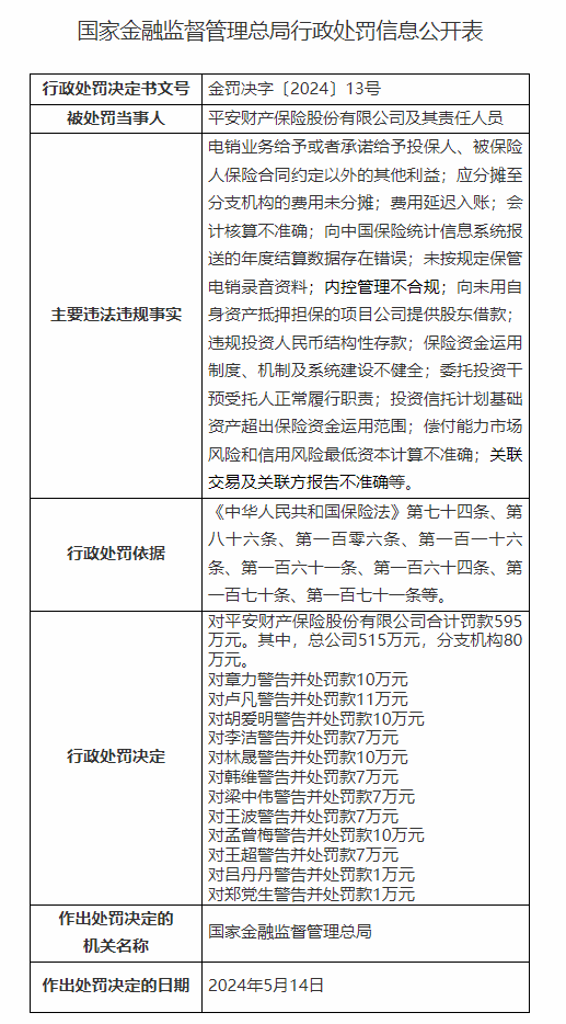
此前,5月17日,国家金融监督管理总局披露的罚单显示,平安财产保险股份有限公司因14项违法违规行为,被合计罚款595万元。其中,总公司515万元,分支机构80万元。

行政处罚决定书金金罚决字〔2024〕13号显示,平安财产保险股份有限公司主要违法违规事实为:
电销业务给予或者承诺给予投保人、被保险人保险合同约定以外的其他利益;应分摊至分支机构的费用未分摊;费用延迟入账;会计核算不准确;向中国保险统计信息系统报送的年度结算数据存在错误;未按规定保管电销录音资料;内控管理不合规;向未用自身资产抵押担保的项目公司提供股东借款;违规投资人民币结构性存款;保险资金运用制度、机制及系统建设不健全;委托投资干预受托人正常履行职责;投资信托计划基础资产超出保险资金运用范围;偿付能力市场风险和信用风险最低资本计算不准确;关联交易及关联方报告不准确等。
依据《中华人民共和国保险法》第七十四条、第八十六条、第一百零六条、第一百一十六条、第一百六十一条、第一百六十四条、第一百七十条、第一百七十一条等。国家金融监督管理总局对平安财产保险股份有限公司合计罚款595万元。其中,总公司515万元,分支机构80万元。
同时,国家金融监督管理总局还对12相关责任人给予警告并罚款。其中,对章力警告并处罚款10万元,对卢凡警告并处罚款11万元,对胡爱明警告并处罚款10万元,对李洁警告并处罚款7万元,对林晟警告并处罚款10万元,对韩维警告并处罚款7万元,对梁中伟警告并处罚款7万元,对王波警告并处罚款7万元,对孟曾梅警告并处罚款10万元,对王超警告并处罚款7万元,对吕丹丹警告并处罚款1万元,对郑党生警告并处罚款1万元。
来源:国家金融监督管理总局
广告
广告
广告