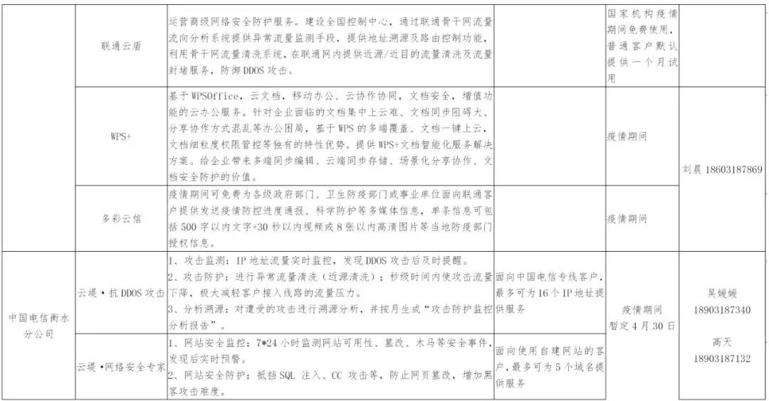
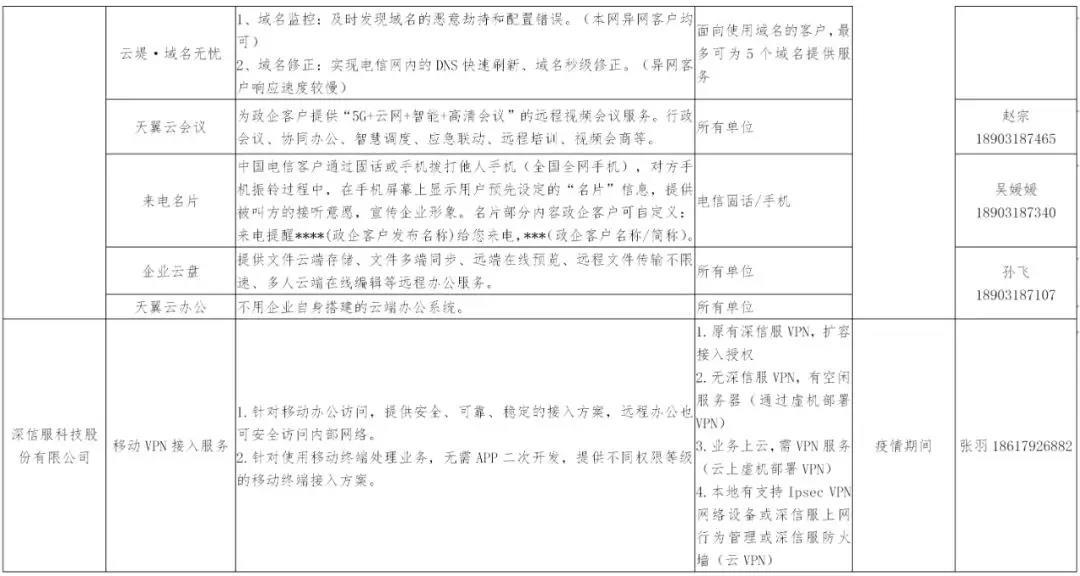
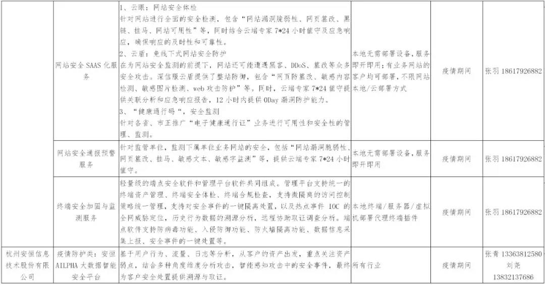
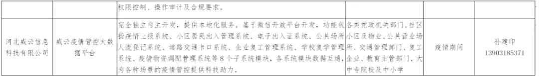
为贯彻落实市委、市政府关于做好疫情防控和复工复产工作的重要指示批示和决策部署,充分利用信息化、大数据手段,全力做好疫情防控和经济社会发展保障工作,市委网信办收集整理了一批助力疫情防控和复工复产、并在疫情期间免费或部分免费的信息化产品,共统计信息化应用和服务项目40个。各单位、企业可根据自身需求,自行联系咨询,选择使用。同时,具备相关资质的网信企业亦可提供更多实用产品,为夺取疫情防控和经济社会发展双胜利贡献力量。
联系人:张振拓
电 话:0318-2115997
中共衡水市委网信办
2020年3月13日








编辑:邵慧珠 王鹏
广告
广告
广告